/xxgkpt/gknry.jsp
政 策
规章
行政规范性文件
政府行政规范性文件
部门规范性文件
市发展改革委
市经济和信息化局
市科技局
市民政局
市财政局
市人力资源社会保障局
市规划自然资源局
市住房城乡建设局
市交通运输局
市农业农村局
市商务局
市文广旅局
市退役军人事务局
市应急管理局
市市场监管局
市医疗保障局
行政规范性文件清理结果
其他文件
政府信息公开指南
市政府信息公开指南
市级部门政府信息公开指南
政府信息公开制度
法定主动公开内容
机关简介
规划信息
统计信息
行政许可/服务事项
行政处罚/行政强制
预算/决算
收费项目
政府采购
重大项目
重大民生信息
教育信息
乡村振兴
医疗卫生
社会保障
稳岗就业
应急管理
生态环境
公共卫生
食品药品
产品质量
养老服务
招考录用
其他法定信息
重点领域
五公开
审计结果公开
权责清单
建议提案
政府工作报告
法治政府建设报告
政府信息公开年报
2024年
2023年
2022年
2011-2021
市 政 府 公 报
依申请 公 开
国家、省和县区平台链接
2024年
2023年
2022年
2021年
2017年
2016年
2015年
2014年
2013年
2012年
2011年
市政府 公 报
依申请 公 开
国家、省和县区平台链接
首页
>>
政府信息公开
>>
法定主动公开内容
>>
双公示
>>
行政许可结果公示
>> 正文
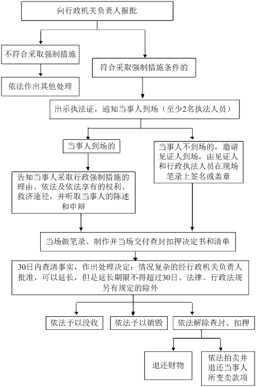
眉山市生态环境局行政执法流程图
2019-11-27 16:54
市生态环境局
[字号:
大
中
小
]
打印
行政审批(行政许可)流程图
行政处罚简易程序流程图
行政处罚一般程序流程图
行政强制流程图(查封、扣押)
行政强制流程图(代履行)
【
关闭窗口
】