/huiqi/hqcontent.jsp
首页
政策清单
政策超市
政策原文
申报指南
政策解读
兑现公示
互动交流
当前位置:
眉山市惠企政策服务平台
-
政策原文
-
正文
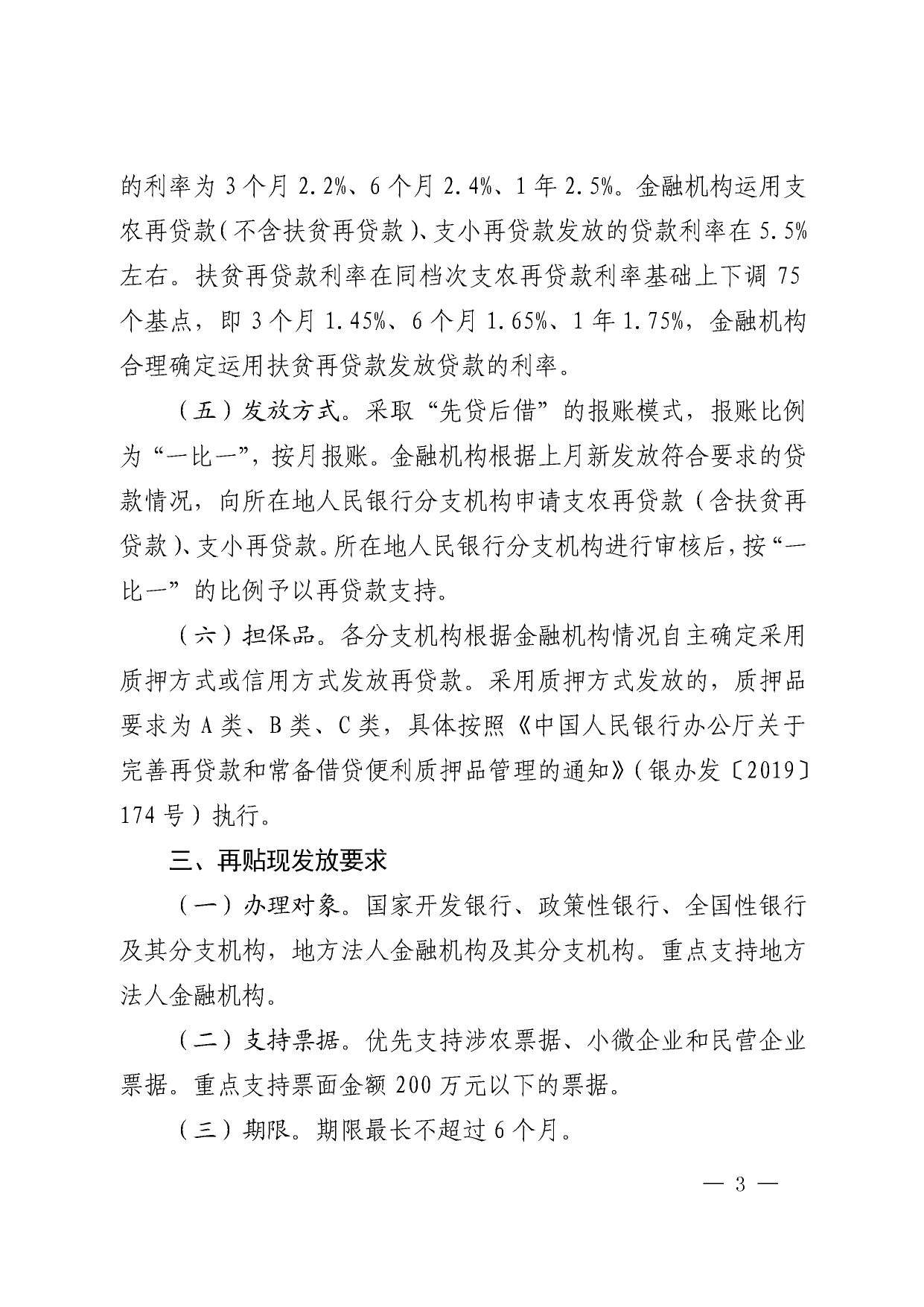
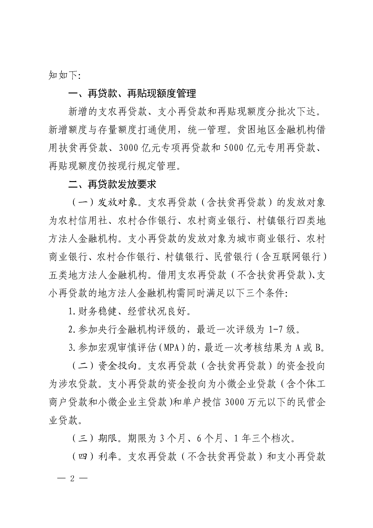
人民银行再贷款、再贴现政策
2021-09-29 14:52
市政务服务管理局
(点击:
)
【
关闭窗口
】
相关链接:
人民银行再贷款、再贴现政策要点